吴国章律师,男,1997年毕业于华东政法大学法律系。1999年10月份成为一名执业律师,2003年5月份发起创办福建壶兰律师事务所,现为该所主任。吴国章律师还先后兼任莆田市人民政府行政复议员、莆田市人大内司委法... 详细>>
律师姓名:福建壶兰律师事务所律师
电话号码:0594-2261218
手机号码:13905046298
邮箱地址:510320027@qq.com
执业证号:13503199910474166
执业律所:福建壶兰律师事务所
联系地址:福建省莆田市城厢区龙桥街道三迪国际公馆33—34层

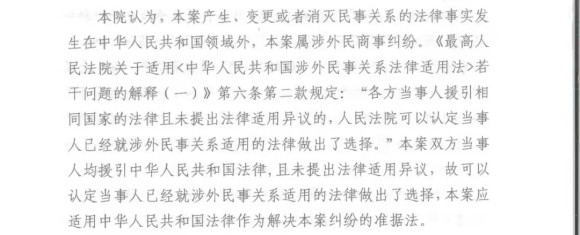
近些年来因受国际形势影响,海外华侨经营越加困难,经济纠纷也随之产生。有些案件根据我国的民事诉讼法及涉外民事法律关系法,可由国内法院管辖。为此壶兰所受海外华侨的委托代理解决了一起涉外民事法律纠纷。
在该起案件中,壶兰所代理律师林海锋预判案件焦点,提前为当事人做好参谋。特别是针对当前海外各类商会鱼龙混杂问题,代理律师预判到商会是否具有独立民事行为能力将成为案件的焦点。因此,主动对接,联系海外相关人员及部门对涉案商会的主体身份进行了公证、认证,使得诉讼顺利开展,并明确了商会主体的法律地位及行为能力。通过积极谋划与提供证据,为委托的当事人争取了利益最大化,并赢得了诉讼。 壶兰·总所 地址:福建省莆田市城厢区东园路三迪国际公馆33-34层(市政府对面),电话:0594-2261218,邮编:351100。 壶兰·广州所 地址:广东省广州市越秀区沿江中路298号江湾新城C座,电话:020-83528340,邮编:510000。 壶兰·仙游所 地址:福建省莆田市仙游县鲤城街道紫檀南街锦福家园2号楼315,电话:0594-8260396,邮编:351200。 壶兰·秀屿所 地址:莆田市秀屿区笏石镇毓秀路1166号泰安汇景园9#楼,电话:0594-5878885,邮编:351146。


免责声明:本网部分文章和信息来源于国际互联网,本网转载出于传递更多信息和学习之目的。如转载稿涉及版权等问题,请立即联系网站所有人,我们会予以更改或删除相关文章,保证您的权利。
Copyright © 2017 www.ptdls.com All Rights Reserved.
联系方式:0594-2261218;139-0504-6298
联系地址:福建省莆田市城厢区龙桥街道三迪国际公馆33—34层
技术支持:网律营管